• 靓号手机号码网上选号就到选选号!
我的收藏1
最新收藏的号码
15795333376
钦州移动
¥58
含话费0元
预约
1个号码
您当前的位置: 选选号 > 新闻资讯 > 2024年海南电信资费套餐一览表-海南电信资费

2024年海南电信资费套餐一览表-海南电信资费

来源:www.xuanxuanhao.com     编辑:m.xuanxuanhao.com     发布时间:2023-02-05

2024年海南电信资费套餐一览表-海南电信资费

海南电信乐享4G套餐

 

1.png

 

电信乐享4G套餐档位共10种,其中包括:

59元套餐,含国内流量500M,国内通话时长100分钟;

79元套餐,含国内流量700M,国内通话时长200分钟;

99元套餐,含国内流量1G,国内通话时长300分钟;

129元套餐,含国内流量1G,国内通话时长500分钟;

169元套餐,含国内流量2G,国内通话时长700分钟;

199元套餐,含国内流量3G,国内通话时长700分钟;

229元套餐,含国内流量4G,国内流量时长700分钟;

299元套餐,含国内流量4G,国内通话1500分钟;

399元套餐,含国内流量6G,国内通话时长2000分钟;

599元套餐,含国内流量11G,国内通话时长3000分钟;

999元套餐,含国内流量9.9G,国内通话时长9999分钟。

 

海南电信大三元套餐---每月3元起

 

2.png

 

3.png

 

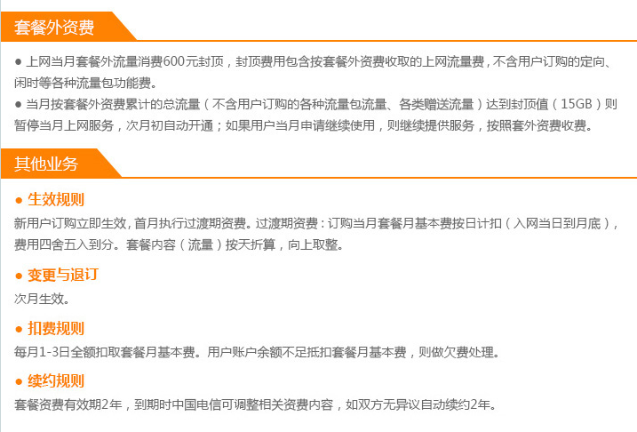
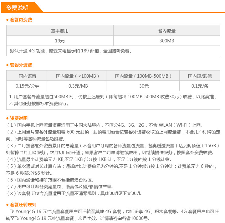
海南电信飞young4G套餐(上网版)

 

每月19元起赠送来电显示和189邮箱,全国接听免费。

 

4.png

 

  • 头条资讯
  • 电信资费套餐一览表
  • 电信套餐一览表
深圳移动FTTR套餐有哪些优势和弊端

深圳移动FTTR套餐有哪些优势和弊端

2025-02-26 阅读(1193)

深圳移动FTTR套餐的优势和弊端分析如下:优势全屋光纤覆盖,信号稳定:FTTR(Fiber to The Room)技术将光纤铺设到家庭的每个房间,实现了全屋Wi-Fi6千兆全覆盖。这确保了无论在哪个房间,用户都能享受到稳定、高速的网络连接。

关键词: 深圳移动FTTR套餐

深圳联通FTTR套餐有哪些优势和弊端

深圳联通FTTR套餐有哪些优势和弊端

2025-02-26 阅读(1099)

深圳联通FTTR套餐的优势和弊端分析如下:优势全屋光纤覆盖,信号无死角:FTTR技术通过光纤到房间的方式,实现了全屋网络覆盖,信号无盲区。无论在哪个房间,用户都能享受到稳定、高速的网络连接。

关键词: 深圳联通FTTR套餐

深圳电信FTTR套餐有哪些优势和弊端

深圳电信FTTR套餐有哪些优势和弊端

2025-02-26 阅读(851)

深圳电信FTTR套餐的优势和弊端分析如下:优势超带宽与低延迟:FTTR(Fiber to The Room)技术通过将光纤铺设到每个房间,实现了全屋光纤覆盖,提供了超高的网络带宽。光纤传输速度快,延迟低,能够满足高清视频、大型游戏、云计算等高带宽应用的需求。

关键词: 深圳电信FTTR套餐

北京电信FTTR宽带

北京电信FTTR宽带

2025-02-13 阅读(558)

北京电信FTTR宽带是一项创新的宽带接入技术,旨在为用户提供全屋光纤覆盖的高速、稳定网络体验。以下是对北京电信FTTR宽带的详细介绍

情人节送什么礼物好,来个手机靓号给Ta个惊喜

情人节送什么礼物好,来个手机靓号给Ta个惊喜

2025-02-13 阅读(1794)

送一个手机靓号作为情人节礼物确实是一个独特且富有创意的想法,这样的礼物不仅实用,还能给TA带来一份特别的惊喜。不过,在选择和赠送手机靓号时,有几点需要注意:

电信优享版49元套餐资费详情

电信优享版49元套餐资费详情

2025-02-13 阅读(1910)

在电信流量卡市场中,随着产品的更新换代,一些旧套餐可能会逐渐下架,而新的套餐则会应运而生。针对您提到的电信19元流量卡已下架的情况,新推出电信优享版49元套餐的

联通卡19元无限流量卡,真的有吗?

联通卡19元无限流量卡,真的有吗?

2024-11-14 阅读(9688)

联通卡19元无限流量卡,真的有吗?联通19元无限流量卡是最近网上比较火热的一个话题,很多人都想知道这款卡到底是否存在,是否真的可以做到无限流量。

2024北京电信宽带套餐价格表 北京电信宽带套餐价格表2024年

2024北京电信宽带套餐价格表 北京电信宽带套餐价格表2024年

2024-11-08 阅读(12503)

2024北京电信宽带套餐价格表 北京电信宽带套餐价格表2024年,电信宽带2024最新套餐为:1、169元套餐,500兆光纤40G800分钟。2、239元套餐,千兆光纤和80G流量,还有1000分钟国内通话。

手机号码归属地查询方法-怎么查

手机号码归属地查询方法-怎么查

2024-11-08 阅读(2079)

手机号码归属地查询方法怎么查?如果手机较先进的话,只要有电话拨打自己的号码都可以看到归属地的,但是还是有部分的手机是不显示的,那么对于不显示的手机,怎么才能知道该手机号码的归属地呢?

洛阳联通5g套餐资费详情(2024资费套餐一览表)

洛阳联通5g套餐资费详情(2024资费套餐一览表)

2024-11-08 阅读(7902)

洛阳联通5g套餐资费一览表,目前洛阳地区可以选择的5g套餐有一下档次可以供您选择,可以根据个人月消费情况进行自由选择5g网络服务,开启5G网速,2024资费套餐一览表。